2121·Ç·²

²úÆ·ÖÐÐÄ

HF681NϵÁÐÊé±¾ÐͶഫ¶¯

²úÆ·¸ÅÊö£º
HF681NϵÁÐÊé±¾ÐͶഫ¶¯²úÆ·£¬Ô̺¬ÕûÁ÷µ¥ÔªºÍÄæ±äµ¥Ôª£¬²úÆ·½á¹¹×´Ì¬ÎªµÈ¸ßµµÉîÊé±¾ÐÍÄ£¿éÉè¼Æ£¬Ñ¡È¡²¢ÅŽô´Õ×°Ö÷½Ê½£¬Õ¼µØÃæ»ýÓ× ¡£Æ¾¾ÝÀûÓÃÐèÒª£¬Ò»¸öÕûÁ÷µ¥ÔªÄܹ»½Ó¶à¸öÄæ±äµ¥Ôª£¬×é³É¹²Ä¸ÏßÇý¶¯ÏµÍ³£¬Äܹ»Í¬¼¾½ÚÔì¶à¸öµç»ú£¬ÊµÏÖ¶àµã´«¶¯ ¡£²úÆ·¿¿µÃסÐԸߡ¢»úÄÜÓÅÒì¡¢¼¯³É¶È¸ß¡¢À©´óÐԺá¢Ìå»ýÓ×ÇÉ¡¢Ò×ÓÚʹÓà ¡£
²úÆ·Áбí
  • ²úÆ·ÌØµã
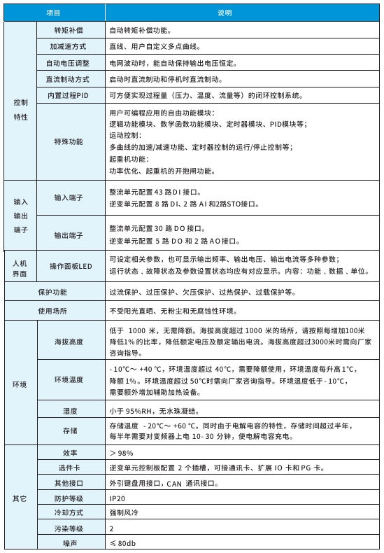
  • ²úÆ·²ÎÊý
  • ×ÊÁÏÏÂÔØ
  • ¿ÉÑ¡¸½¼þ

?

¡î? ?²úÆ·½á¹¹×´Ì¬ÎªµÈ¸ßµµÉîÊé±¾ÐÍÄ£¿éÉè¼Æ£¬Ñ¡È¡²¢ÅŽô´Õ×°Ö÷½Ê½£¬¹ñÌåÀûÓÃÂʸü¸ß£¬Õ¼µØÃæ»ý¸üÐ ¡ £»
¡î? ?ÕûÁ÷µ¥ÔªÄÚÖÃÔ춯µ¥Ôª ¡£ÔÚ¶à»ú´«¶¯µÄϵͳÖУ¬Ñ¡È¡¼¯ÖÐÔ춯µÄÉè¼Æ£¬Ö»ÐèÔÚÕûÁ÷µ¥ÔªÅäÖÃÒ»×éÔ춯µç×è¼´¿É £»
¡î? ?75kW¼°ÒÔϹ¦ÂʶÎÄæ±äµ¥ÔªÄÚÖÃÖ±Á÷ÈÛ¶ÏÆ÷£¬Ô¤·Àµ¥Ôª¹ÊÕÏÏòϵͳÀ©É¢£¬ÏµÍ³²»±äÐÔ´ó·ùÌáÉý £»
¡î? ?ÕûÁ÷µ¥ÔªÄÚÖÃÖ±Á÷µç¿¹Æ÷£¬¿ÉÓÐЧÌá¸ßÊäÈë²àµÄ¹¦ÂÊÒòÊý£¬Ìá¸ßÕû»úЧÄܺÍÈȲ»±äÐÔ£¬ÓÐЧ½â³ýÊäÈë²à¸ß´Îг²¨¶Ô±äƵÆ÷µÄÓ°Ïì £»
¡î? ?ÿ¸öÄ£¿éµ¥Ôª¶¼ÄÚÖÃMiniÐÍÐýת´îƬʽֱÁ÷ĸÅÅ£¬¿ÉʵÏÖ¼±¾ç´î½Ó£¬½«²¿¼þ¼¯³Éµ½×îÓ׿ռä £»
¡î? ?¹²Ä¸Ïß·½Ê½£¬ÄÜÁ¿¿ÉÔÚ¸÷Äæ±äµ¥ÔªÖ®¼äÁ÷¶¯£¬´¦ÓÚ·¢µçÔËÐÐ״̬µÄÄæ±äµ¥Ôª£¬ÆäµçÄܿɾ­Ö±Á÷ĸÏß´«µÝµ½µç¶¯×´Ì¬Äæ±äµ¥Ôª£¬Ìá¸ßÁËÄÜÁ¿µÄÔÙÉúÀûÓÃÂÊ £»
¡î? ?ÕûÁ÷µ¥ÔªÄÚÖù¤ÒÕ¿¨£¬¶à´ï43·DIºÍ30·DO£¬·½±ãʵÏÖ¸÷ÀàÀûÓù¤ÒÕ £»
¡î? ?Ö§³Ö¶àÖÖͨѶ·½Ê½£¬·½±ãʵÏÖ±í²¿½ÚÔìÆ÷Óë±äƵϵͳ֮¼äµÄÊý¾Ý½»»¥ £»
¡î? ?Ö§³Ö¶àÖÖÀ©´ó¿¨£¬·½±ãÖ°ÄÜÀ©´ó ¡£

2121·Ç·²¡¤(ÖйúÓÎ)ÌåÓý¹Ù·½ÍøÕ¾

2121·Ç·²¡¤(ÖйúÓÎ)ÌåÓý¹Ù·½ÍøÕ¾

 

¡¾ÍøÕ¾µØÍ¼¡¿