2121非凡

产品中心

您的地位:首页 > 产品中心 > 行业专机 > 产品列表

GF630N03系列物流散布式变频器

产品概述:
GF630N03系列为物盛行业专用变频器  ,防护等级高、可散布装置  ,便于物流线拆装调试。
产品列表
  • 产品特点
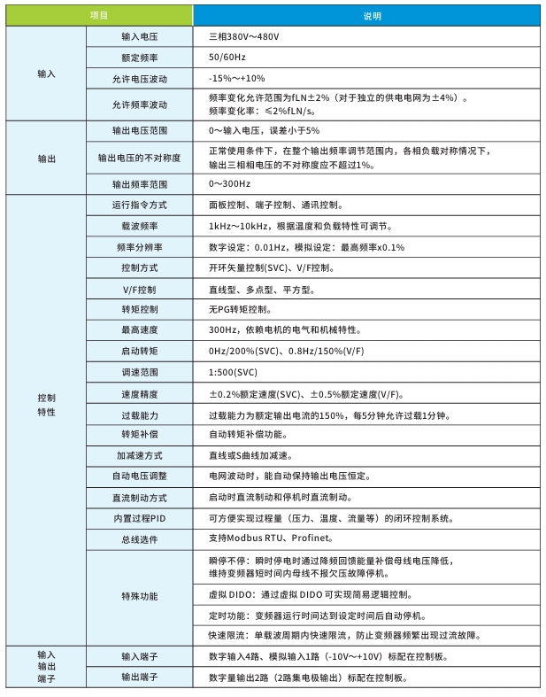
  • 产品参数
  • 资料下载
  • 可选附件

急剧、安全的插接技术利用  ,易于装置  ,节俭现场施工功夫。

支持ModbusProfinet多沉通讯板卡 。

集成负荷开关及钥匙开关  ,易于守护并支持远程/本地操作。

专为高领域利用中使用的散布式驱动系统而设计。

防护等级为IP54  ,可在恶劣环境前提下提供一流的运行成效。

同时支持同步电机与异步电机的节造。

2121非凡·(中国游)体育官方网站

2121非凡·(中国游)体育官方网站

 

【网站地图】